Product design technology Micro Mechatronics Design Technology

Micro Mechatronics Design Technology icon
Micro Mechatronics Design Technology icon

Summary

  • Generally, micro mechatronics design technology is the field of designing and manufacturing mechanical systems at a microscopic scale. These systems, which include motion mechanisms, actuators, sensors, and controllers, are applied across diverse fields, including medical and bio-related areas.
  • Murata's micro mechatronics design technology encompasses design expertise for components such as piezoelectric actuators, precision-machined metal parts, microfluidic channels, and drive circuits, along with the design of products composed of these elements. It also includes the unique technology enabling the assembly of these products with precision at the micrometer (µm) level.
  • The strength of Murata's micro mechatronics design technology lies in effectively repurposing in-house elemental technologies cultivated over many years and optimizing them for application-specific designs.
  • Through innovations in piezoelectric actuator-related technology and flow path design, Murata's micro mechatronics design technology achieves diverse performance characteristics such as high back pressure, high flow rate, and low noise. This enables expanded applications across a wide range of fields, including medical equipment and portable/wearable devices.

Murata's Micro Mechatronics Design Technology

Technical Explanation

Murata's micro mechatronics design technology encompasses design expertise for piezoelectric actuators, precision-machined metal components, drive circuits, and microfluidic channels, as well as design technology for the production processes of products composed of these components.

  • Piezoelectric Actuator Design Technology: Piezoelectric actuators are ceramics that undergo minute deformation when voltage is applied. Representative materials include PZT (Pb (Zr, Ti) O3: lead zirconate titanate). Various types are designed with different operating modes, such as extension/compression deformation or bending deformation, depending on the required force or displacement amount.
    They feature high-speed responsiveness, capable of operation at high frequencies like tens of kHz (kilohertz), and quiet operation due to frequencies exceeding the human audible range.
  • Precision Metal Component Design Technology: Precision metal components are meticulously designed in terms of material, shape, and structure to resonate at the same frequency as piezoelectric actuators. A unique retaining structure confines energy within the component, minimizing losses and achieving high Q-factor. This enables large-amplitude vibration even with a small drive input.
  • Drive Circuit Design Technology: The resonance frequency of piezoelectric actuators and precision-machined metal components fluctuates due to environmental conditions such as temperature and back pressure. Using drive circuit design technology, it is possible to drive piezoelectric actuators at the optimal resonance frequency regardless of the operating environment, thereby enabling micro mechatronics products to deliver optimal performance.
  • Microfluidic Channel Design Technology: Inside the air pump, microchannels with heights ranging from tens of micrometers to hundreds of micrometers are formed. A fluid design is adopted that generates unidirectional air flow without using valves.
    The cross-sectional dimensions and length of the flow channels are closely related to the air pump's flow rate performance and back pressure performance, with a strong trade-off between the two.
    However, leveraging accumulated fluid analysis and flow channel design technologies, it is now possible to design appropriate flow rate and back pressure performance for specific applications while maintaining a low profile of only a few millimeters.
  • Production Process Design Technology for Micro Mechatronics Products: The minute flow paths formed inside micro mechatronics products contain multiple areas where errors as small as 1µm—difficult to achieve with conventional assembly techniques—significantly impact performance.
    Achieving the desired precision requires specialized manufacturing methods under specific temperature conditions. Consequently, process design and product design are inseparable, demanding simultaneous optimization of both.
Structural Examples of Micro Mechatronics Products
Examples of Elemental Technologies in Micro Mechatronics Products

Technological Strengths

Murata's strength in micro mechatronics design technology lies in effectively leveraging its long-cultivated in-house expertise across component design technologies—piezoelectric actuators, precision-machined metal parts, drive circuits, and microfluidic channels—optimizing them for application-specific designs.

These technologies not only enable product design but also provide extensive know-how. This includes utilizing manufacturing methods and equipment to enhance production efficiency, ensuring quality through storage and transportation considerations, and gaining insights into long-term reliability that are difficult to obtain from a single product alone. This comprehensive technical asset base is the source of our strength.

  • Design Insights for Piezoelectric Actuators: Through years of commercializing diverse piezoelectric actuators, we have accumulated the technology and experience to design and manufacture piezoelectric actuators tailored to specific applications. This includes actuators with various operating modes such as extension/compression mode and bending mode, structures such as single-layer and laminated designs, thicknesses starting from several tens of micrometers, and shapes such as disc, rectangular, and bulk forms.
  • Design and Machining Technology for Precision Metal Components: We leverage design expertise in precision metal components cultivated through designing and manufacturing electronic component terminals and cases. Technologies such as precision punching of thin metal sheets and precision die technology for assembling metal components via crimping are indispensable to micro mechatronics.
    Example of a precision-machined metal component for holding a piezoelectric actuator
    Example of a precision-machined metal component for holding a piezoelectric actuator
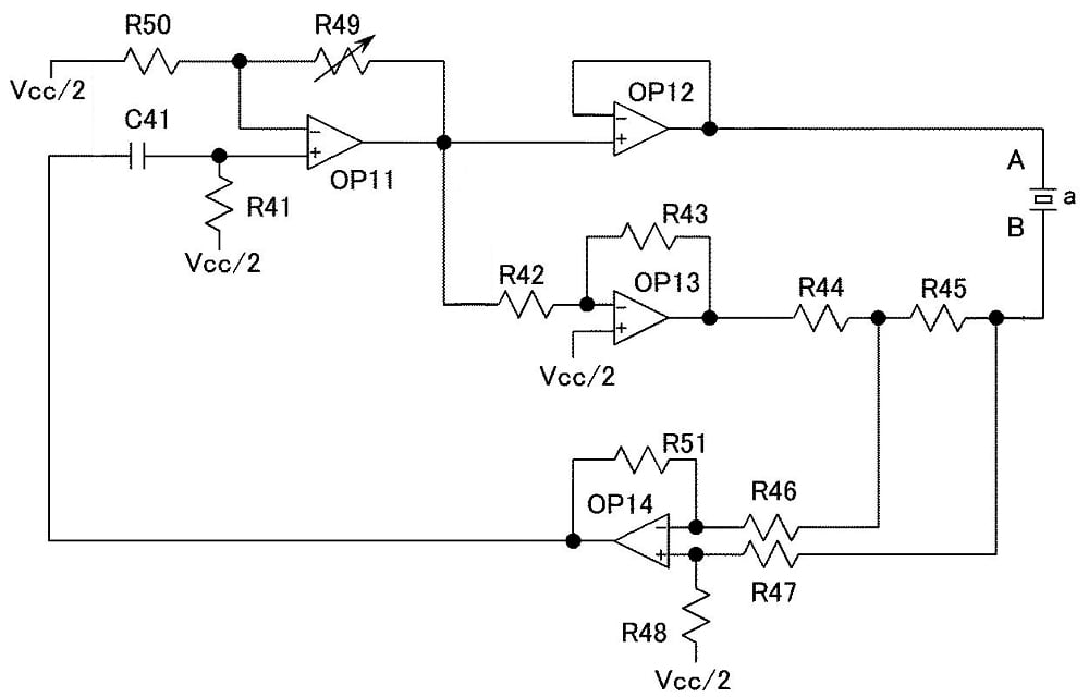
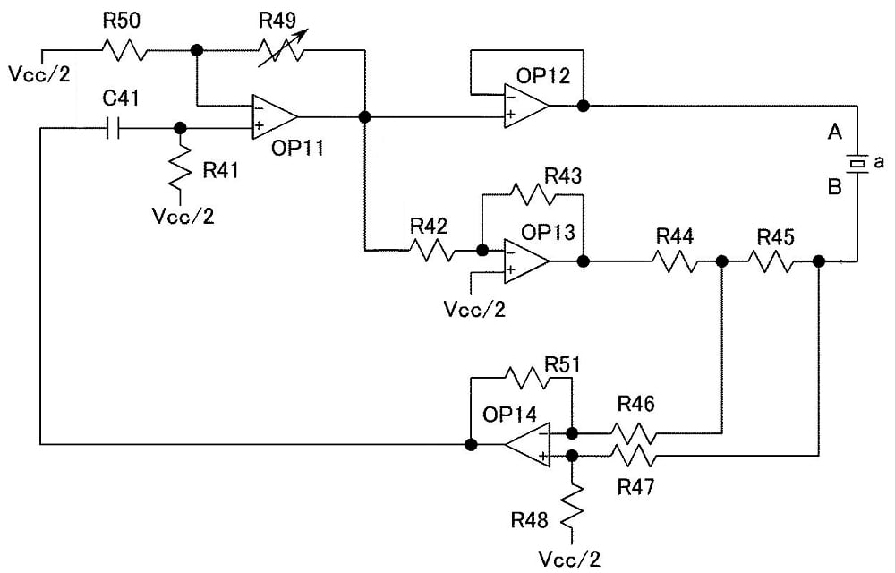
  • Drive Circuit Design Expertise: We apply piezoelectric buzzer drive circuit technology and oscillation circuit technology using ceramic resonators (CERALOCK) to design circuits that consistently drive piezoelectric actuators at their resonant frequency.
    Example of a Resonant Frequency Drive Circuit for a Piezoelectric Actuator
    Example of a Resonant Frequency Drive Circuit for a Piezoelectric Actuator
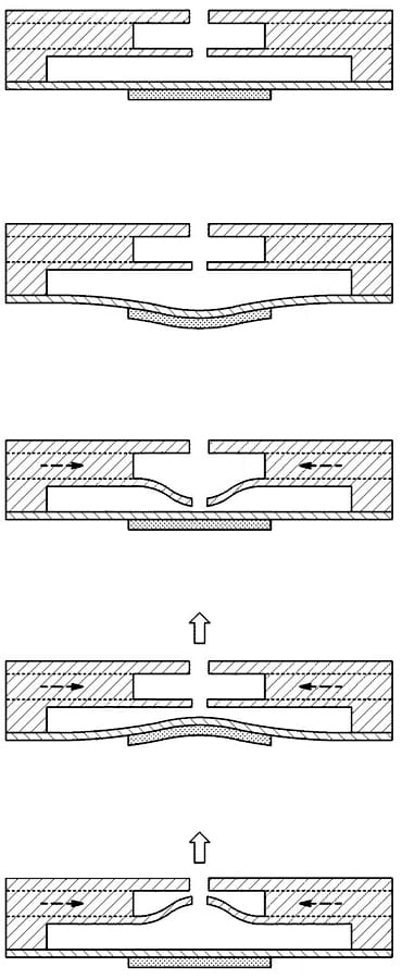
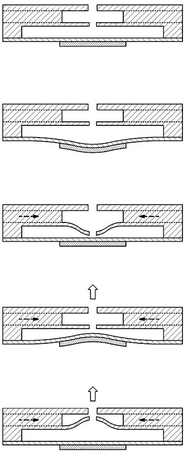
  • Microfluidic Channel Design and Analysis Expertise: We possess extensive fluid analysis technologies, including thermal fluid analysis for furnaces used in firing processes like piezoelectric ceramics and resin molding techniques. These are utilized in the analysis and design of microfluidic channels, incorporating the Venturi effect and Helmholtz resonance, which are essential for designing ultrasonic-driven air pumps.
    Airflow during microblower operation
    Airflow during microblower operation

Technological Advancement

The first application for Murata's microblower, developed by applying its micro mechatronics design technology, was as an air pump for mobile fuel cell systems.

Initially, simply combining existing piezoelectric buzzer design technology with microfluidic channel design technology failed to achieve the desired performance. By applying material technology from another product, the piezoelectric transformer, Murata succeeded in establishing the fundamental technology for the microblower.

This air pump, just a few millimeters thick, attracted attention from various industries, leading to an expansion in its range of applications. By applying optimal flow path designs suited to specific applications, we have designed and launched models with flow performance comparable to small fan motors used for cooling compact devices, models aiming for back pressure performance similar to aquarium air pumps, and models suited for suction (air intake) rather than blowing (air discharge). Against the backdrop of increasing heat generation in electronic devices, including mobile devices, and the trend toward making previously unwieldy medical equipment portable, its application fields continue to expand.

Specifically, we have achieved higher back pressure and flow rate performance through further optimized microchannel designs utilizing simulation technology and new vibration mode designs for piezoelectric actuators and metal processing components. This enables applications requiring high-performance air pumps, such as upper-arm blood pressure monitors. It also allows forced air cooling in compact portable devices and wearables that previously could not accommodate air-cooling fans, contributing to higher performance that makes the most of the features of these devices.

At present, market demands for microblowers are diversifying, encompassing larger or smaller sizes, forms tailored to specific applications, and suction capabilities.

To meet these needs, we continue advancing elemental technology development and product design, and will persist in enhancing our technological sophistication.

Static Pressure (P) vs. Airflow (Q) Characteristics of Various Microblowers

Source of inserted image: Lineup of low-noise, small, thin microblowers has been expandedOpen in New Window

Application examples for this technology

*Link to the product information site.

Microblowers
Despite their thin and lightweight design, they offer high back pressure performance. Leveraging the quiet operation and high-speed response achieved through high-frequency drive of piezoelectric actuators, they are used in applications such as air pumps for inflating endotracheal tube cuffs.

Other Use Cases for Microblowers
Beyond medical devices, they are utilized in diverse applications such as compact devices and wearable equipment.
Link: Features of microblowers: ApplicationsOpen in New Window

Actuators
Leveraging their ability to generate rapid and precise micro-displacements in response to voltage, they are widely employed in position control devices like autofocus mechanisms for mobile camera modules and image stabilization systems for digital cameras.
Link: ActuatorsOpen in New Window

Examples of Micro Mechatronics Design Technology Application ~Product Introduction~

Technology