产品设计技术 微型机电产品设计技术

Micro Mechatronics Technology icon
Micro Mechatronics Technology icon

概要

  • 微型机电产品设计技术主要涉及在微观尺度上设计与制造机械系统。这类系统涵盖运动机构、执行器、传感器及控制器等组件,大量应用于医疗、生物等多元领域。
  • 村田的微型机电产品设计技术涵盖压电致动器、精细金属加工件、微流体通道、驱动电路等元件的设计技术,以及由这些元件构成的产品设计技术。还包括以数微米级(µm)精度实现组装、从而实现相关产品的特色技术。
  • 村田微型机电产品设计技术的核心优势在于:有效整合多年积累的内部基础技术,并针对特定设计进行优化。
  • 通过压电材料技术与流道设计的创新突破,村田微型机电产品设计技术实现了高背压、高流量、低噪音等多样化性能特征,从而拓展了在医疗设备、便携/可穿戴设备等众多领域的应用场景。

村田的微型机电产品设计技术

技术解析

村田微型机电产品设计技术涵盖压电致动器、精细金属部件、驱动电路及微流体通道的设计技术,以及由这些构成要素组成的产品生产工艺设计技术。

  • 压电致动器设计技术:压电致动器是通电后产生微小变形的陶瓷材料,代表性材料为PZT(Pb(Zr, Ti)O3:锆钛酸铅)。根据所需力值或位移量,设计出多种工作模式的类型,
    例如伸缩变形或弯曲变形。其特点是响应速度快,能够在数十千赫兹(kHz)的高频下运行,且由于频率超出人类可听范围,具有较好的静音特性。
  • 精细金属部件设计技术:精细金属元件在材料、形状和结构上经过精心设计,使其与压电致动器产生同频共振。专有的固定结构将能量限制在元件内部,有助于减少损耗,并实现较高的Q值。这使得即使在较小驱动下也能实现较大的振动幅度。
  • 驱动电路设计技术:压电致动器与精细金属部件的共振频率会随温度、背压等环境条件波动。通过驱动电路设计技术,可在不同使用环境下以适宜的共振频率驱动压电致动器,从而有助于发挥微型机电产品的性能。
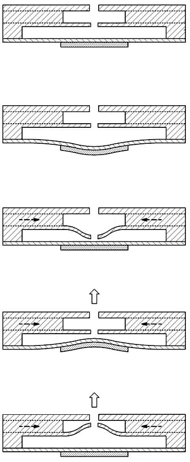
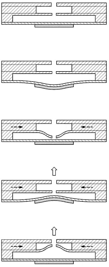
  • 微通道设计技术:在气泵内部形成高度介于数十至数百微米之间的微通道。
    采用不需要阀门的流体设计方案,实现单向气流生成。流道横截面尺寸与长度直接影响气泵的流量性能和背压性能,二者存在显著权衡关系。
    但凭借积累的流体分析与流道设计技术,现可针对特定应用场景设计适配的流量与背压性能,同时保持仅数毫米的纤薄结构。
  • 微型机电产品工艺设计技术:微型机电产品内部形成的微小流道中,存在多处仅有1µm左右装配误差就会显著影响性能的部位,而这类精度控制对一般装配技术而言较为困难。
    要达到所需精度,必须在特定温度条件下采用专用制造工艺。因此工艺设计与产品设计密不可分,需同步进行优化。
微机电产品结构实例
微机电产品结构实例
微机电产品中的基础技术示例
微机电产品中的基础技术示例

技术优势

村田在微型机电产品设计领域的优势,在于能有效整合长期积累的核心技术专长——涵盖压电致动器、精细金属加工件、驱动电路及微流体通道等元件设计技术,并针对特定设计需求进行优化。

这些技术不仅支撑产品设计,更蕴含丰厚的实践智慧:包括运用制造方法与设备提高生产效率、通过仓储运输考量保障品质、以及关于长期可靠性的相关知识,而这些知识仅凭单一产品往往难以获得。这套综合性的技术资产体系正是我们技术优势的重要来源。

  • 压电致动器设计洞察:通过多年多元化压电致动器的商业化实践,我们积累了针对特定应用场景设计制造压电致动器的技术与经验。涵盖多种工作模式(如伸缩模式与弯曲模式)、结构形式(如单层结构与层叠结构),以及从数十微米起的厚度设计和碟形、矩形、块状等形状设计。
  • 精细金属部件的设计与加工技术:依托电子元件端子及外壳的设计制造经验,我们掌握精细金属部件的设计专长。薄金属板精密冲压技术、通过压接组装金属部件的精密模具技术等,是微型机电产品设计技术中的重要技术基础。
    用于固定压电致动器的精细加工金属部件示例
    用于固定压电致动器的精细加工金属部件示例
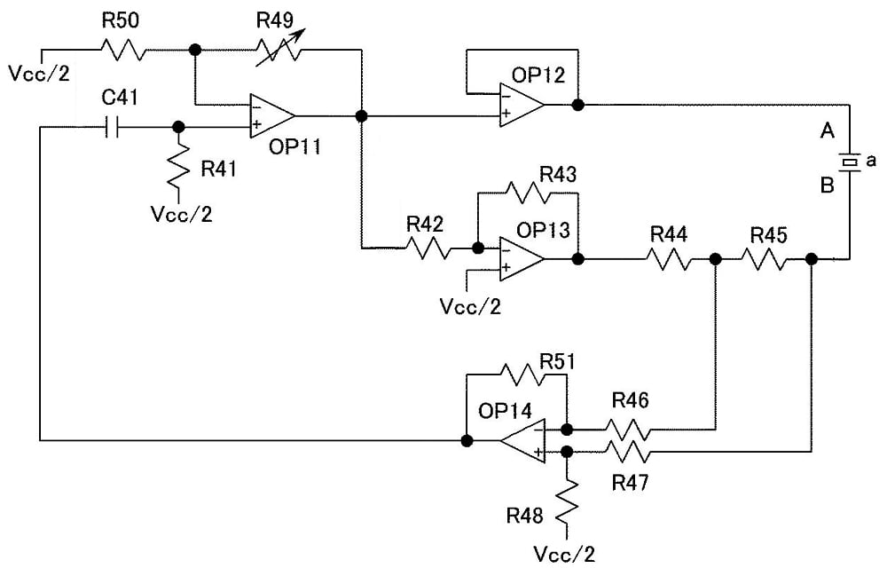
  • 驱动电路设计专长:运用压电蜂鸣器驱动电路技术与陶瓷振荡器(Cerarock)振荡电路技术,设计能持续以谐振频率驱动压电执行器的电路。
    压电致动器谐振频率驱动电路示例
    压电致动器谐振频率驱动电路示例
  • 微流体通道设计与分析技术:我们掌握丰富的流体分析技术,涵盖压电陶瓷烧结工艺及树脂成型技术中炉体的热流体分析。这些技术应用于微流体通道的分析设计,其中融合了文丘里效应和亥姆霍兹共振原理——这两项技术对设计超声驱动气泵至关重要。
    微型鼓风机运行时的气流分布
    微型鼓风机运行时的气流分布

技术的发展

村田将微型机电产品设计技术应用于微型鼓风机开发时,其最初的应用是移动燃料电池系统用空气泵。

初期仅将现有压电蜂鸣器设计技术与微流体通道设计技术结合,未能达到预期性能。通过借鉴另一产品——压电变压器的材料技术,村田成功确立了微型鼓风机的基础技术。

这款厚度仅几毫米的空气泵受到了多个领域的关注,其应用范围也逐步扩大。通过优化流道设计,我们已开发并推出三类产品:一类旨在实现与小型设备散热风扇电机相当的流量性能,一类追求类似水族箱气泵的背压性能,另一类则专为吸气(进气)而非吹气(出气)场景设计。随着移动设备等电子产品发热量不断增加,以及医疗设备从笨重向便携化发展的趋势,其应用领域正在逐步扩大。

具体而言,我们通过运用仿真技术进一步优化微通道设计,并采用新型压电致动器与金属加工部件的振动模式设计,实现了背压性能与流量性能的进一步提升。这有助于拓展其在上臂式血压计等需要高性能气泵场景中的应用,同时使紧凑型便携设备和可穿戴设备得以实现强制风冷——这些设备此前无法容纳风冷风扇,从而有助于发挥这类设备的特长。

当前微型鼓风机市场需求呈现多元化趋势,涵盖尺寸增减、特定应用形态定制及吸气功能等方向。

为满足这些需求,我们将持续推进基础技术研发与产品设计革新,并不断完善相关技术。

各类微型鼓风机的静压(P)- 风量(Q)特性

文中图片来源: 扩充低噪声的小型、薄型类微型风扇系列产品在新窗口中打开

本技术的应用案例

※链接至产品信息网站。

微型鼓风机
虽采用轻薄设计,仍具备高背压性能。凭借压电致动器高频驱动实现的静音运行与高速响应特性,广泛应用于气管插管气囊充气泵等领域。

微型鼓风机的其他应用场景
除医疗设备外,该技术还大量应用于紧凑型设备和可穿戴设备等多元领域。
Link: 微型风扇的特点 用途示例在新窗口中打开

致动器
凭借其响应电压产生迅速准确微位移的特性,微型鼓风机大量应用于位置控制装置,例如手机摄像头模组的自动对焦机构及数码相机的图像稳定系统。
Link: 压电致动器在新窗口中打开

微型机电产品设计技术的实用案例 ~产品介绍~

村田的技术