商品設計技術 マイクロメカトロニクス設計技術

Micro Mechatronics Design Technology icon
Micro Mechatronics Design Technology icon

要約

  • 一般的なマイクロメカトロニクス設計技術は、微小なスケールで機械システムを設計・製造する分野であり、運動機構・アクチュエータ・センサ・コントローラを含むシステムとして、医療やバイオ分野を含む多様な分野に応用されています。
  • ムラタのマイクロメカトロニクス設計技術は、圧電体アクチュエータ・金属精密加工部材・マイクロ流路・駆動回路などの設計技術と、それら構成要素からなる製品の設計技術、加えて数µmレベルの精度で組み立てる独自の製品を実現する技術分野を指しています。
  • ムラタのマイクロメカトロニクス設計技術の強みは、長年培ってきた自社内の要素技術を効果的に活用し、専用設計に最適化してきた点にあります。
  • ムラタのマイクロメカトロニクス設計技術は、圧電材料技術や流路設計の革新によって高背圧・高流量・低騒音などの多様な性能を実現し、医療機器や携帯・ウェアラブル機器など幅広い分野へ応用を拡大しています。

ムラタのマイクロメカトロニクス設計技術とは

技術解説

ムラタのマイクロメカトロニクス設計技術は、「圧電体アクチュエータ」「金属精密加工部材」「駆動回路」「マイクロ流路」の設計技術と、それら構成要素からなる「製品生産工程」の設計技術です。

  • 圧電体アクチュエータ設計技術:圧電体アクチュエータは、電圧を印加すると微小変形を生じるセラミックスです。代表的な材料にはPZT(チタン酸ジルコン酸鉛)があり、必要とされる力や変位量に応じて、伸縮変形や屈曲変形など異なる動作モードを持つ多様なタイプが設計されています。
    数10kHzといった高周波で駆動可能な高速応答性と、人間の可聴域を超えることによる静音性の特徴を持ちます。
  • 金属精密加工部材設計技術:金属精密加工部材は、圧電体アクチュエータと所定周波数で共振するよう材質・形状・構造を精密設計しています。振動エネルギーを部材内に閉じ込める独自の保持構造により損失を抑え、高いQ値でわずかな駆動でも大振幅振動を実現します。
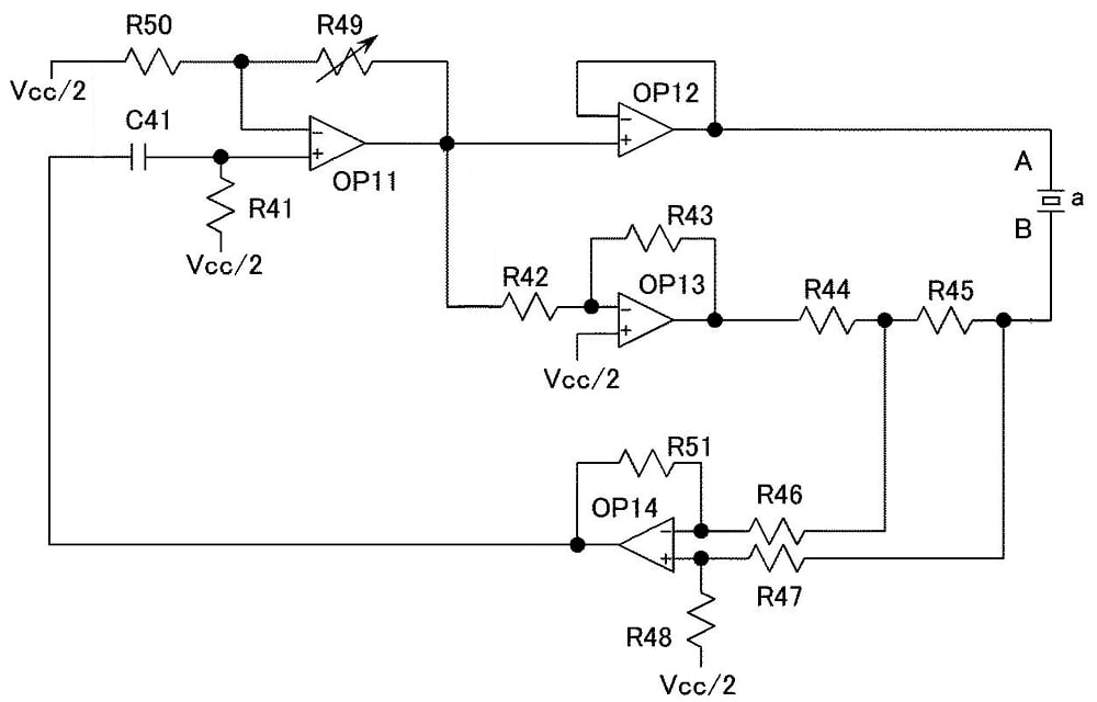
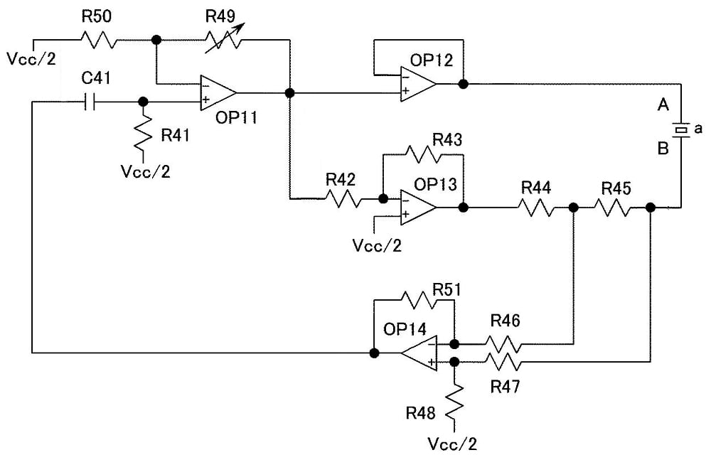
  • 駆動回路設計技術:圧電体アクチュエータや金属精密加工部材の共振周波数は温度や背圧などの環境条件によって変動します。駆動回路設計技術を用いて、使用環境にかかわらず最適な共振周波数で圧電体アクチュエータを駆動し、マイクロメカトロニクス製品の最高性能を引き出すことが可能です。
  • マイクロ流路設計技術:エアポンプ内部には、高さが数10µm~数100µm程度の微細なマイクロ流路が形成されており、弁を用いずに一方向に空気の流れが発生する流体設計が採用されています。
    流路の断面寸法や長さは、エアポンプの流量性能や背圧性能と密接に関連し、両者は強いトレードオフの関係にあります。
    しかし、これまで蓄積してきた流体解析や流路設計技術により、わずか数mm程度の低背形状でありながら用途に応じて適切な流量性能・背圧性能を設計することが可能になっています。
  • マイクロメカトロニクス製品生産工程設計技術:マイクロメカトロニクス関連製品の内部に形成されている微細な流路は、一般的な組立技術では困難なわずか1µmの誤差が性能に大きく影響する箇所が複数存在します。
    特定の温度条件に設定された特殊な工法を用いることで、初めて所望の精度を実現できるため、工程設計と製品設計が一体不可分であり、両者を同時に最適化する設計が求められます。
マイクロメカトロニクス製品の構造例
マイクロメカトロニクス製品中の要素技術例

技術の強み

ムラタのマイクロメカトロニクス設計技術の強みは、構成要素である「圧電体アクチュエータ」「金属精密加工部材」「駆動回路」「マイクロ流路」の各設計技術において、長年培ってきた社内技術を効果的に活用し、専用設計に最適化してきた点にあります。

これらの技術は単に製品の設計を可能にするだけでなく、生産効率を高めるための工法・設備の活用、品質を担保する保管・輸送時の留意事項、単一製品だけでは得難い長期信頼性に関する知見など、多岐にわたるノウハウをもたらしています。これらの総合的な技術資産こそが、強みの源泉となっています。

  • 圧電体アクチュエータの設計知見:長年にわたり多様な圧電体アクチュエータを商品化してきた技術・経験の蓄積により、伸縮モードやベンディングモードなどの動作モード、単板構造や積層構造などの構造、数10µmからの厚みやディスク・矩形・バルクなどの形状の圧電体アクチュエータを用途に応じて設計・製造する技術を保有しています。

  • 金属精密加工部材を作り出す設計と加工技術:電子部品の端子やケースなどの設計・製造で培った金属精密加工部材の設計技術を利用しており、薄い金属板を精密に打ち抜く技術や、金属部材同士をカシメ加工で組み立てる精密金型技術はマイクロメカトロニクス技術に不可欠です。

    圧電体アクチュエータを保持する金属精密加工部材例
  • 駆動回路の設計知見:圧電ブザー駆動回路技術やセラミック発振子(セラロック)による発信回路技術を応用し、常に圧電体アクチュエータを共振周波数で駆動できる回路を設計しています。

    圧電体アクチュエータの共振周波数駆動回路例
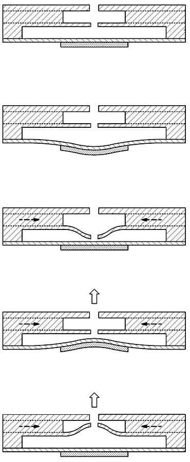
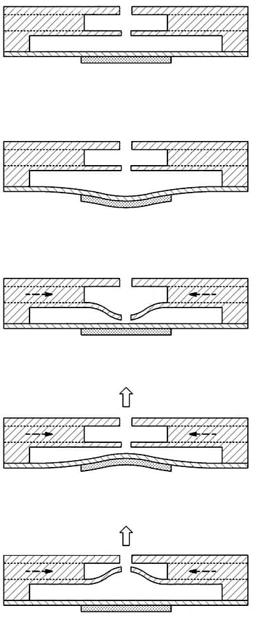
  • マイクロ流路の設計・解析知見:圧電体セラミックス等の焼成炉の熱流体解析技術や樹脂成形の流体解析技術などの関連技術を多数保有しており、超音波駆動のエアポンプ設計に必要なベンチュリ効果やヘルムホルツ共鳴を含むマイクロ流路の解析・設計に活用しています。

    マイクロブロア動作時の空気の流れ

技術の進化

ムラタのマイクロメカトロニクス設計技術を応用した製品として、最初にマイクロブロアを開発した際のアプリケーションは、モバイル燃料電池システム用エアポンプ用途でした。

当初、すでに保有していた圧電ブザー設計技術にマイクロ流路の設計技術を組み合わせるのみでは所望の性能が得られず、別製品である圧電トランスの材料技術を応用するなどして、マイクロブロアとしての基本的な技術を確立することに成功しました。

わずか数mmの厚みのエアポンプは、様々な業界の注目を集め、用途の幅が拡大しました。最適な流路設計を施すことで、小型機器の冷却に使用される小型ファンモータに近い流量性能を目指したモデルや、水槽用エアポンプに近い背圧性能を目指したモデル、空気を吹き出す(吐出)ではなく吸い込む(吸引)ことに適したモデルなどを設計・上市してきました。携帯機器を含む電子機器の発熱量の増加や、従来携帯が困難であった医療機器等の携帯機器化を背景に、その応用分野はさらに広がりを見せています。

具体的にはシミュレーション技術を駆使したマイクロ流路のさらなる最適化設計や、圧電体アクチュエータ及び金属加工部材の新振動モード設計により、より高い背圧性能・流量性能を実現しています。これにより、上腕式血圧計のように高性能のエアポンプが必要とされる用途への適用が可能となってきているほか、空冷ファンを搭載できなかった小型携帯機器やウェアラブル機器にも強制空冷が可能となり、これら機器の特長を活かした高性能化に貢献しています。

現在では、大型化や小型化、用途に応じた形態や吸込対応など、マイクロブロアへの市場要求は多様化しています。

これらの要望を満たすため、要素技術開発や製品設計を継続して進めており、今後も技術の高度化を進めていきます。

各種マイクロブロアの静圧P-風量Q特性

挿入画像の参照元: 低ノイズ、小型・薄型タイプマイクロブロアのラインアップ拡充別ウィンドウで開く

本技術の応用例

※製品情報サイトへリンクします。

マイクロブロア
薄型で軽量ながら高い背圧性能を持ち、圧電体アクチュエータの高周波駆動による静音性と高速応答性を活かし、気管内チューブのカフ加圧エアポンプなどに使用されています。
Link: 自動カフ圧コントローラ SmartCuff別ウィンドウで開く

マイクロブロアのその他ユースケース
医療機器以外にも、小型デバイスやウェアラブル機器など、多様な用途で活用されています。
Link: マイクロブロアの特長 用途例別ウィンドウで開く

圧電アクチュエータ
電圧によって高速かつ正確に微小な変位を発生できる特性を活かし、携帯カメラモジュール向けのオートフォーカス機構やデジタルカメラ向けの手振れ補正機構など、位置制御デバイスに多く使われています。
Link: アクチュエータ別ウィンドウで開く

マイクロメカトロニクス設計技術の実用例 ~製品紹介~

ムラタの技術